您的位置: 首页 > 集团动态 > 新闻资讯

邦盟检测集团|泓稻季刊(第二季度)

发布日期:2021-07-07 16:09:16 浏览次数:
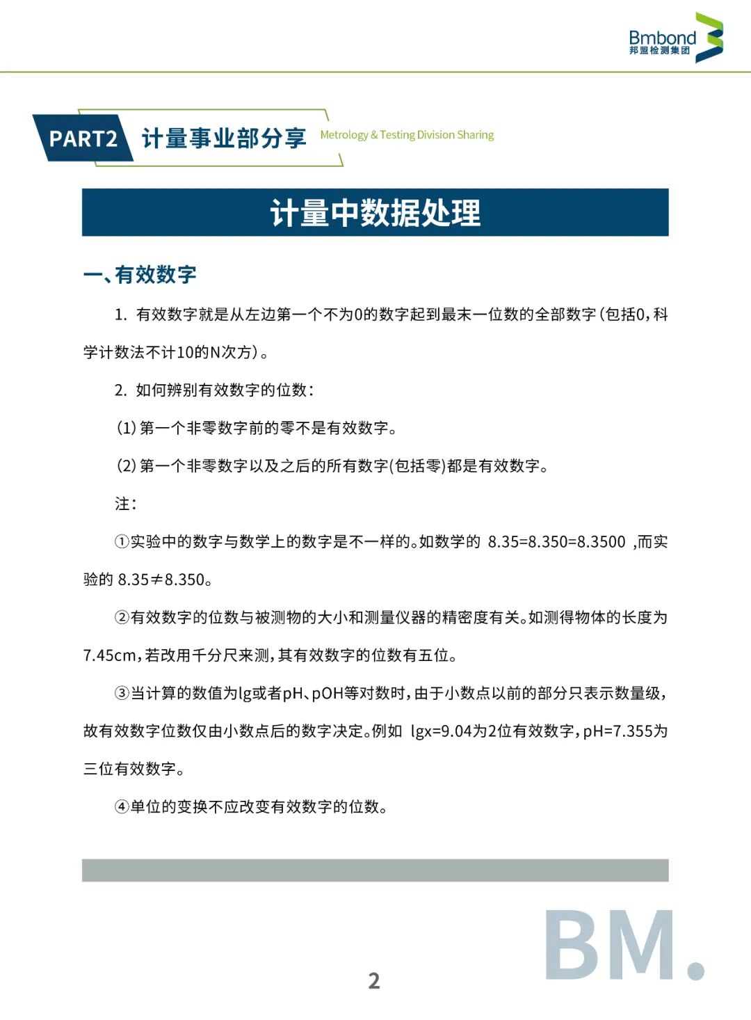
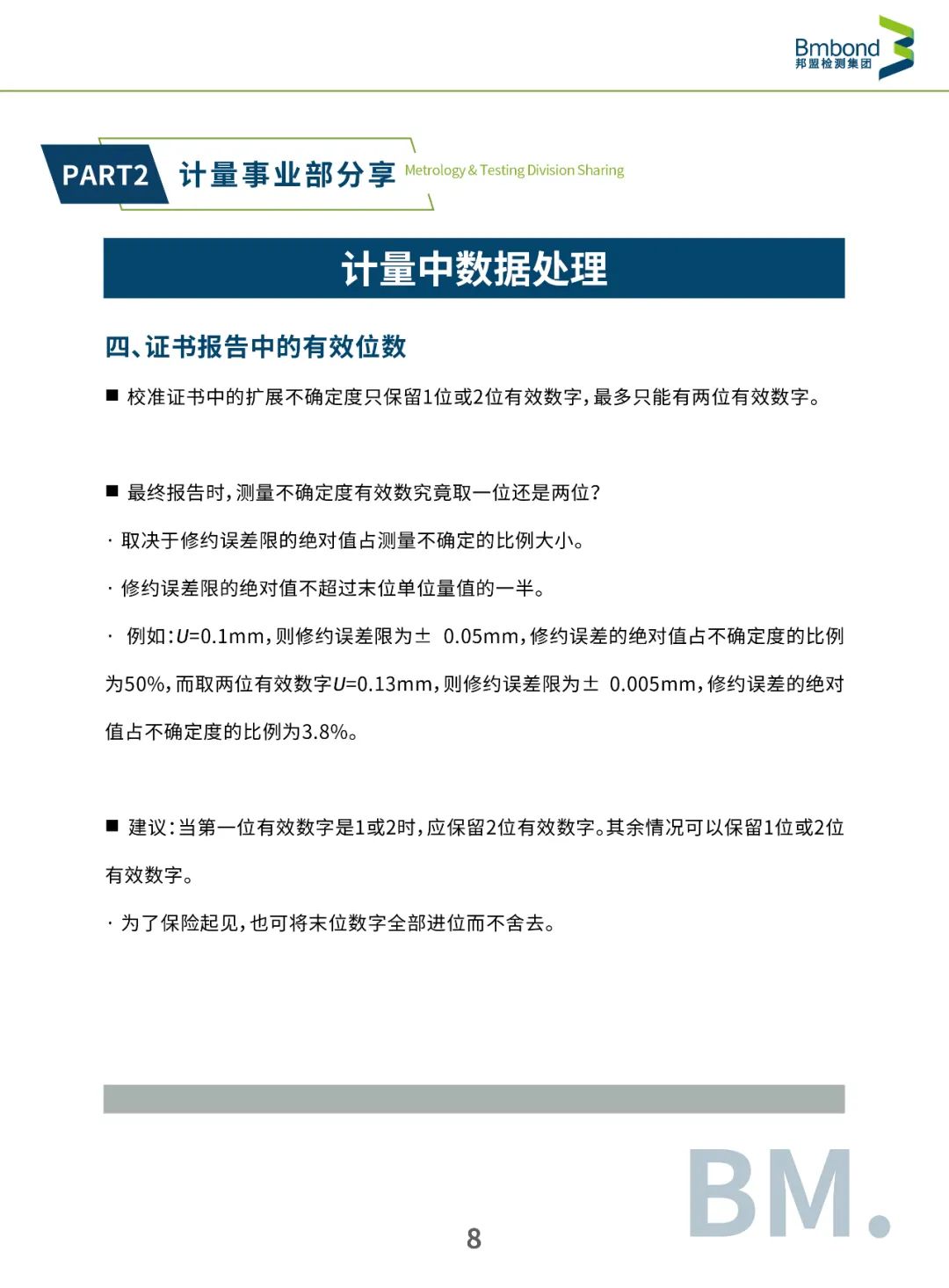
图片
图片
图片

图片

图片

图片

图片

图片

图片

图片

图片

图片

图片

图片

图片

图片

图片

图片

图片

图片

图片

图片

图片

图片

图片

图片

图片

邦盟检测集团
图片
邦盟检测集团专业从事仪器研发、产品代理、校准检测、设备维修和培训咨询的一站式服务,是国家高新技术企业、上海市市级工业设计中心、中国检验检测机构会员单位、中国计量校准协会会员单位、中国航空学会理事单位、中机维修协会理事单位以及中机维协标准与检测技术分会副理事长单位,拥有中国合格评定国家认可委员会(CNAS)认可证书,注册号NO.CNAS L7207以及质量监督管理局颁发的《计量器具维修许可证》。集团旗下拥有两家全资子公司上海邦盟成套电气有限公司和长春方元航空设备有限公司,业务覆盖汽车、航空、新能源、石油钻井等领域。